99精品免费视频I久久草在线视频国产I高潮久久久久久I免费看的黄网站I欧美激情精品久久久久久免费I亚洲va欧美va国产va黑人Iwww.夜夜干.comI综合色中色

賽辰聯系方式

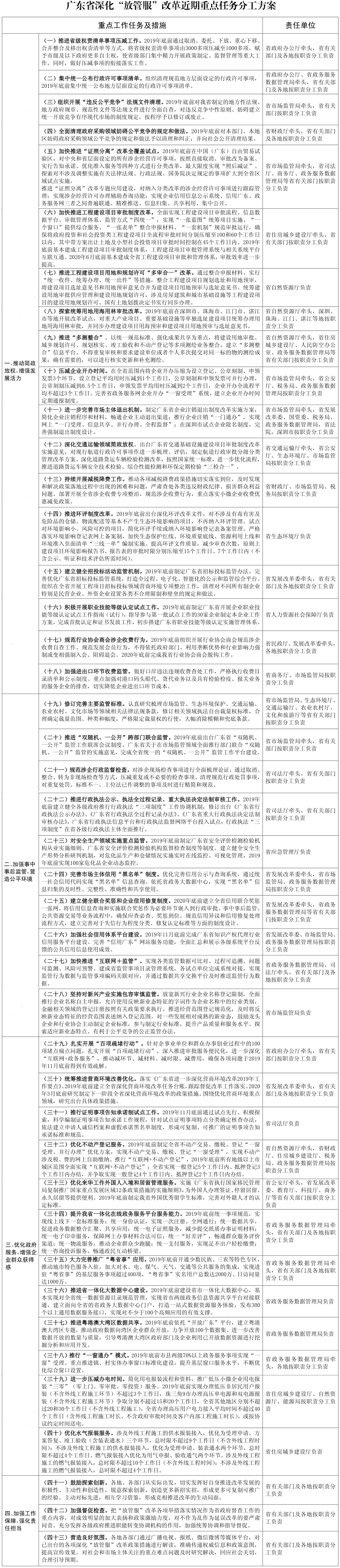
廣東省人民政府關于印發廣東省深化 “放管服”改革近期重點任務分工方案的通知

粵府函〔2019395

各地級以上市人民政府,省政府各部門、各直屬機構:

為深入貫徹落實全國深化放管服改革優化營商環境電視電話會議精神和《國務院辦公廳關于印發全國深化放管服改革優化營商環境電視電話會議重點任務分工方案的通知》(國辦發〔201939號),加快推進我省放管服工作,現將《廣東省深化放管服改革近期重點任務分工方案》印發給你們,請認真貫徹執行。

廣東省人民政府

20191114


 


QQ在線客服

點擊這里給我發消息 在線客服1

微信客服

微信客服
掃碼加客服微信

服務電話咨詢

400-004-1069

服務營業時間

9:00-12:00,13:30-18:00